Product Summary
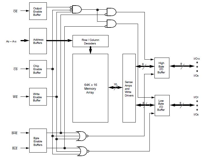
The IDT71V016SA15PH is a 1,048,576-bit high-speed Static RAM organized as 64K x 16. It is fabricated using IDT’s high-perfomance, high-reliability CMOS technology. This state-of-the-art technology, combined with innovative circuit design techniques, provides a cost-effective solution for highspeed memory needs. The IDT71V016SA15PH has an output enable pin which operates as fast as 5ns, with address access times as fast as 10ns. All bidirectional inputs and outputs of the IDT71V016SA15PH are LVTTL-compatible and operation is from a single 3.3V supply. Fully static asynchronous circuitry is used, requiring no clocks or refresh for operation.
Parametrics
IDT71V016SA15PH absolute maximum ratings: (1)Supply Voltage Relative to VSS, VDD: -0.5 to +4.6 V; (2)Terminal Voltage Relative to VSS, VIN, VOUT: -0.5 to VDD +0.5 V; (3)Temperature Under Bias, TBIAS: -55 to +125℃; (4)Storage Temperature, TSTG: -55 to +125℃; (5)Power Dissipation, PT: 1.25 W; (6)DC Output Current, IOUT: 50 mA.
Features
IDT71V016SA15PH features: (1)64K x 16 advanced high-speed CMOS Static RAM; (2)Equal access and cycle times, Commercial: 10/12/15/20ns; Industrial: 12/15/20ns; (3)One Chip Select plus one Output Enable pin; (4)Bidirectional data inputs and outputs directly LVTTL-compatible; (5)Low power consumption via chip deselect; (6)Upper and Lower Byte Enable Pins; (7)Single 3.3V power supply; (8)Available in 44-pin Plastic SOJ, 44-pin TSOP, and 48-Ball Plastic FBGA packages.
Diagrams

| Image | Part No | Mfg | Description | ![]() |
Pricing (USD) |
Quantity | ||||||||||||||||||||||
|---|---|---|---|---|---|---|---|---|---|---|---|---|---|---|---|---|---|---|---|---|---|---|---|---|---|---|---|---|
![]() |
![]() IDT71V016SA15PH |
![]() |
![]() IC SRAM 1MBIT 15NS 44TSOP |
![]() Data Sheet |
![]() Negotiable |
|
||||||||||||||||||||||
![]() |
![]() IDT71V016SA15PH8 |
![]() |
![]() IC SRAM 1MBIT 15NS 44TSOP |
![]() Data Sheet |
![]() Negotiable |
|
||||||||||||||||||||||
![]() |
![]() IDT71V016SA15PHG |
![]() |
![]() IC SRAM 1MBIT 15NS 44TSOP |
![]() Data Sheet |
![]()
|
|
||||||||||||||||||||||
![]() |
![]() IDT71V016SA15PHG8 |
![]() |
![]() IC SRAM 1MBIT 15NS 44TSOP |
![]() Data Sheet |
![]()
|
|
||||||||||||||||||||||
![]() |
![]() IDT71V016SA15PHGI |
![]() |
![]() IC SRAM 1MBIT 15NS 44TSOP |
![]() Data Sheet |
![]()
|
|
||||||||||||||||||||||
![]() IDT71V016SA15PHGI8 |
![]() |
![]() IC SRAM 1MBIT 15NS 44TSOP |
![]() Data Sheet |
![]()
|
|
|||||||||||||||||||||||
![]() |
![]() IDT71V016SA15PHI |
![]() |
![]() IC SRAM 1MBIT 15NS 44TSOP |
![]() Data Sheet |
![]() Negotiable |
|
||||||||||||||||||||||
![]() |
![]() IDT71V016SA15PHI8 |
![]() |
![]() IC SRAM 1MBIT 15NS 44TSOP |
![]() Data Sheet |
![]() Negotiable |
|
||||||||||||||||||||||
(China (Mainland))









