Product Summary
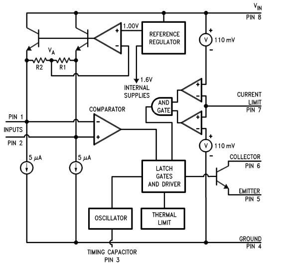
The LM2578T-ADJ is a switching regulator which can easily be set up for such DC-to-DC voltage conversion circuits as the buck, boost, and inverting configurations. The LM2578T-ADJ features a unique comparator input stage which not only has separate pins for both the inverting and non-inverting inputs, but also provides an internal 1.0V reference to each input, thereby simplifying circuit design and p.c. board layout. The output can switch up to 750 mA and has output pins for its collector and emitter to promote design flexibility. An external current limit terminal may be referenced to either the ground or the Vin terminal, depending upon the application. The applications of the LM2578T-ADJ include Switching regulators in buck, boost, inverting, and single-ended transformer configurations, Motor speed control, Lamp flasher.
Parametrics
LM2578T-ADJ abaolute maximum ratings: (1)Total Supply Voltage: 50V; (2)Collector Output to Ground: -0.3V to +50V; (3)Emitter Output to Ground: -1V to +50V; (4)Power Dissipation: Internally limited; (5)Output Current: 750 mA; (6)Storage Temperature: -65℃ to +150℃; (7)Lead Temperature(soldering, 10 seconds): 260℃; (8)Maximum Junction Temperature: 150℃; (9)ESD Tolerance: 2 kV.
Features
LM2578T-ADJ features: (1)Inverting and non-inverting feedback inputs; (2)1.0V reference at inputs; (3)Operates from supply voltages of 2V to 40V; (4)Output current up to 750 mA, saturation less than 0.9V; (5)Current limit and thermal shut down; (6)Duty cycle up to 90%.
Diagrams

![]() |
![]() LM250 |
![]() Other |
![]() |
![]() Data Sheet |
![]() Negotiable |
|
||||||||||||
![]() |
![]() LM25005EVAL |
![]() National Semiconductor (TI) |
![]() Power Management IC Development Tools LM25005 EVAL BOARD |
![]() Data Sheet |
![]()
|
|
||||||||||||
![]() |
![]() LM25005MH |
![]() National Semiconductor (TI) |
![]() Switching Converters, Regulators & Controllers |
![]() Data Sheet |
![]()
|
|
||||||||||||
![]() |
![]() LM25005MH/NOPB |
![]() National Semiconductor (TI) |
![]() DC/DC Switching Regulators 42V,2.5A STEP-DOWN SWITCHING REG |
![]() Data Sheet |
![]()
|
|
||||||||||||
![]() |
![]() LM25005MHX |
![]() National Semiconductor (TI) |
![]() Switching Converters, Regulators & Controllers |
![]() Data Sheet |
![]()
|
|
||||||||||||
![]() |
![]() LM25005MHX/NOPB |
![]() National Semiconductor (TI) |
![]() Switching Converters, Regulators & Controllers |
![]() Data Sheet |
![]()
|
|
||||||||||||
(China (Mainland))









