Product Summary
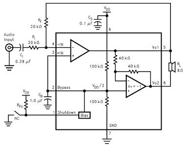
The LM4871N is a bridge-connected audio power amplifier capable of delivering typically 1.1W of continuous average power to an 8W load with 0.5% (THD) from a 5V power supply. Boomer audio power amplifiers were designed specifically to provide high quality output power with a minimal amount of external components. Since the LM4871N does not require output coupling capacitors, bootstrap capacitors, or snubber networks, it is optionally suited for low-power portable systems. The LM4871N features an externally controlled, low-power consumption shutdown mode, as well as an internal thermal shutdown protection mechanism. The applications of the LM4871N include Portable Computers, Desktop Computers, Low Voltage Audio Systems.
Parametrics
LM4871N absolute maximum ratings: (1)Supply Voltage: 6.0V; (2)Supply Temperature: -65℃ to +150℃; (3)Input Voltage: -0.3V to VDD to +0.3V; (4)Power Dissipation: Internally Limited; (5)ESD Susceptibility: 5000V; (6)ESD Susceptibility: 250V; (7)Junction Temperature: 150℃; (8)Soldering Information, Vapor Phase (60 sec.): 215℃; Infrared (15 sec.): 220℃.
Features
LM4871N features: (1)No output coupling capacitors, bootstrap capacitors, or snubber circuits are necessary; (2)Small Outline or DIP packaging; (3)Unity-gain stable; (4)External gain configuration capability; (5)Pin compatible with LM4861.
Diagrams

| Image | Part No | Mfg | Description | ![]() |
Pricing (USD) |
Quantity | ||||||||||||
|---|---|---|---|---|---|---|---|---|---|---|---|---|---|---|---|---|---|---|
![]() |
![]() LM4871N |
![]() |
![]() IC AMP AUDIO PWR 3W MONO AB 8DIP |
![]() Data Sheet |
![]() Negotiable |
|
||||||||||||
| Image | Part No | Mfg | Description | ![]() |
Pricing (USD) |
Quantity | ||||||||||||
![]() |
![]() LM4802B |
![]() Other |
![]() |
![]() Data Sheet |
![]() Negotiable |
|
||||||||||||
![]() |
![]() LM4802BLQ |
![]() National Semiconductor (TI) |
![]() Audio Amplifiers |
![]() Data Sheet |
![]()
|
|
||||||||||||
![]() |
![]() LM4802BLQ/NOPB |
![]() National Semiconductor (TI) |
![]() Audio Amplifiers |
![]() Data Sheet |
![]()
|
|
||||||||||||
![]() |
![]() LM4802BLQBD |
![]() National Semiconductor (TI) |
![]() Audio IC Development Tools LM4802BLQ EVAL BOARD |
![]() Data Sheet |
![]()
|
|
||||||||||||
![]() |
![]() LM4802BLQX |
![]() National Semiconductor (TI) |
![]() Audio Amplifiers |
![]() Data Sheet |
![]()
|
|
||||||||||||
![]() |
![]() LM4802BLQX/NOPB |
![]() National Semiconductor (TI) |
![]() Audio Amplifiers |
![]() Data Sheet |
![]()
|
|
||||||||||||
(China (Mainland))











